RoHS認證┊歐盟電子產品化學指令
RoHS是由歐盟立法制定的一項強制性標準,它的全稱是《關于限制在電子電器設備中使用某些有害成分的指令》(Restriction of Hazardous Substances)。2003年2月13日生效,2006年7月1日起實施。
2011年6月8日,歐盟公布新一版RoHS指令(2011/65/EU,RoHS2.0),并于2013年1月3日取代了原先的2002/95/EC(RoHS1.0)。
2015年6月4日,歐盟發布了修訂案(EU) 2015/863,正式將4項鄰苯二甲酸酯(DEHP,BBP,DBP,DIBP)列入RoHS 2.0的限制清單,規定除醫療設備和監控設備外的其他電子電氣產品。

RoHS標志

檢測項目
自2019年7月22日起,出口到歐盟的電子電氣產品(除醫療設備和監控儀器)將強制性實施對四項鄰苯的限制,全面管控10種物質:

新增的四種限制的有毒有害物質如下:
1、鄰苯二甲酸二異丁酯(DIBP),用作PVC的增塑劑,可用作DBP的代用品,還可用做纖維素樹脂、乙烯基樹脂、丁腈橡膠和氯丁橡膠的增塑劑。
2、鄰苯二甲酸(2-乙基己基酯)(DEHP),主要用作PVC增塑劑,PVC在電子電氣設備中用作絕緣體如電纜和電線。少量DEHP用于其他非聚合物用途,如電子產品的陶瓷或電容器的電解液。
3、鄰苯二甲酸二丁酯(DBP),主要與其他增塑劑配合用于PVC部件中如電纜、插座、管材、減震器,此外還用于一些非聚合物中如油漆、膠粘劑、密封劑和印刷油墨。
4、鄰苯二甲酸丁芐酯(BBP),主要在PVC地板中用作增塑劑,在電子電氣設備中可能存在于合成皮革、紡織涂層、PVC材料、印刷油墨、密封劑和膠粘劑中。
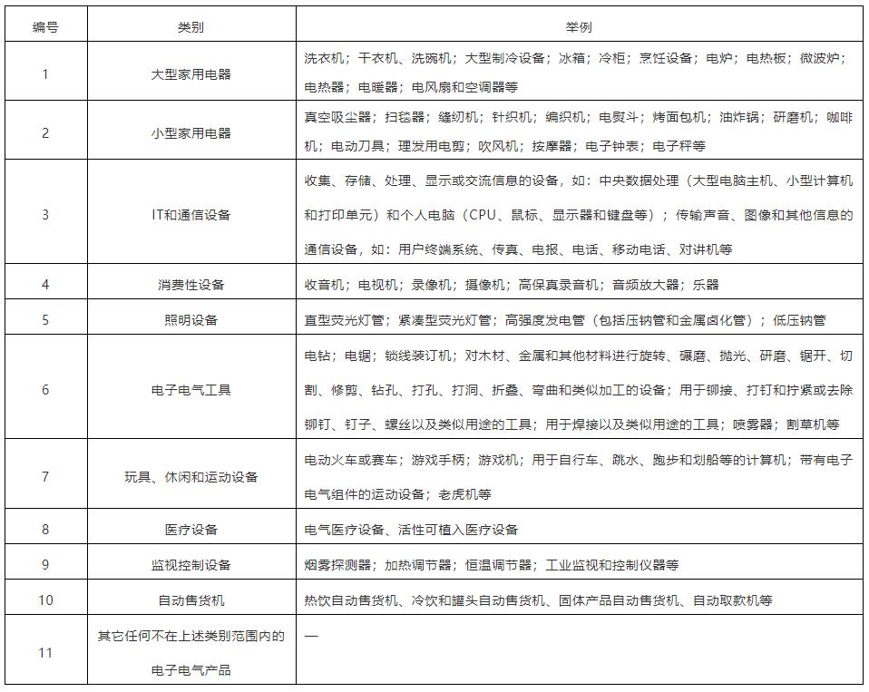
管控范圍
RoHS 指令管控在歐盟及其成員國銷售的電子電器設備。具體種類見下表:

豁免條款
RoHS指令針對在現有技術和科技水平下無法滿足限制要求的一些材料有豁免,比較常見的就是鋁合金及銅合金的鉛含量問題,豁免條款如下所示:






